Review Process

Journal of Biodiversity and Conservation is based on independent and unbiased double-blinded peer-reviewed principles. Only unpublished papers that are not under review for publication elsewhere can be submitted. 

The open journal system will be used for peer-review of scientific journals to meet the criteria of an international editorial manager system. It provides greater flexibility and degree of transparency at each level concerning the authors, editors, and reviewers, respectively. The standard peer review process is also essential from the perspective of editorial board members, who take the responsibility in shaping the open access articles to meet the international standards of open access journals.

Peer-reviewed articles are assessed and critiqued by the scientists and experts in the same field after the article is distributed for review. An author is expected to incorporate the suggested changes before publication. This process enriches the content and improves the quality of the presentation considerably.

Peer-Review Process

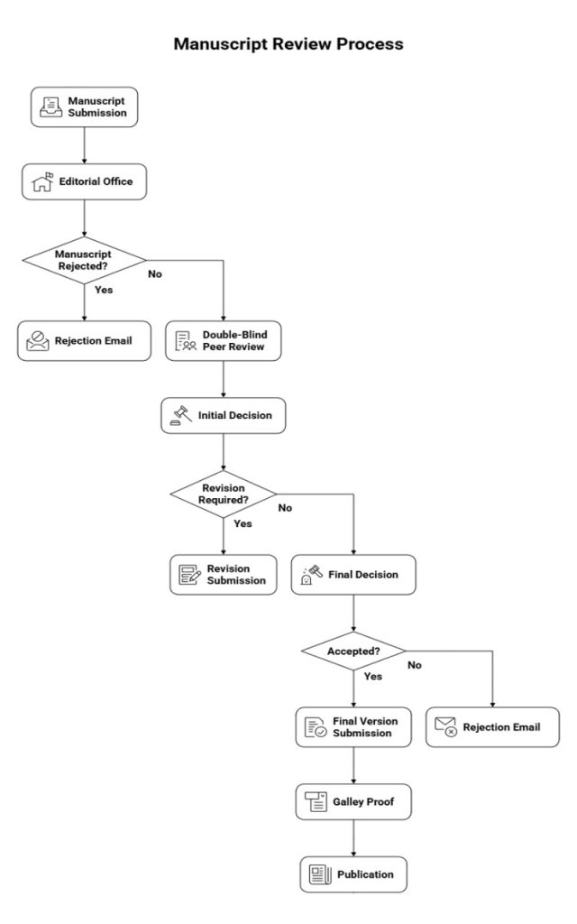
  1. Your manuscript will be received by the Editorial office.
  2. You will receive an acknowledgment by email.
  3. All newly submitted papers are first considered by the Section editor of the journal.
  4. Author will receive the email within 48 hours, if the manuscript is rejected in first stage. Manuscripts will be rejected in this first stage for the below reasons
    1. If the manuscript does not fall within the scope of the journal
    2. If the submitted manuscript is incomplete
    3. If the findings are not sufficiently described
    4. If the content is plagiarized
  5. The remaining papers are sent out for double-blind peer review. Authors will receive an initial decision on the manuscript within 20-40 days on average.
  6. In case of revision required, all the comments of editor and reviewers will be sent to author along with the original version of manuscript. Author should submit the revised version along with the rebuttal to editorial office within the time period asked by the section editor. Author can request for extension of timeline writing to editorial office. Final decision of the manuscript will depend on the Section editors/Editor-in-chief of the journal. In case of controversy among reviewers or between reviewers and authors, it is the Section Editor who decides based on the reports of both sides. In hard cases or in those with potential ethic conflict, the case is elevated to the Editor-in-Chief.
  7. If accepted, author must submit final version. Prior to publication, publisher will send galley proof to authors. No edits may be made after galley proofs are approved. All the online versions are citable by the digital object identifier (DOI). The editorial office will take care of submitting the published articles to various indexing sites.